3D Environments



This project showcases a 3D Medieval environment. Everything in this project was modelled and textured from scratch.




Information


This project was requied me to create a 3D Medieval & Spaceship Environment. The requirements of this project were
to model and texture all items from scratch. The spaceship environment also contains dust & sparks VFX which were part of the assignment.

Tools Used In Project


Maya, Adobe Substance Painter



Timeline


1.5 Months for each environment


3D Medieval Environment

Dining Hall

Tunnel Leading To Dining Hall

All Texture Atlases Used

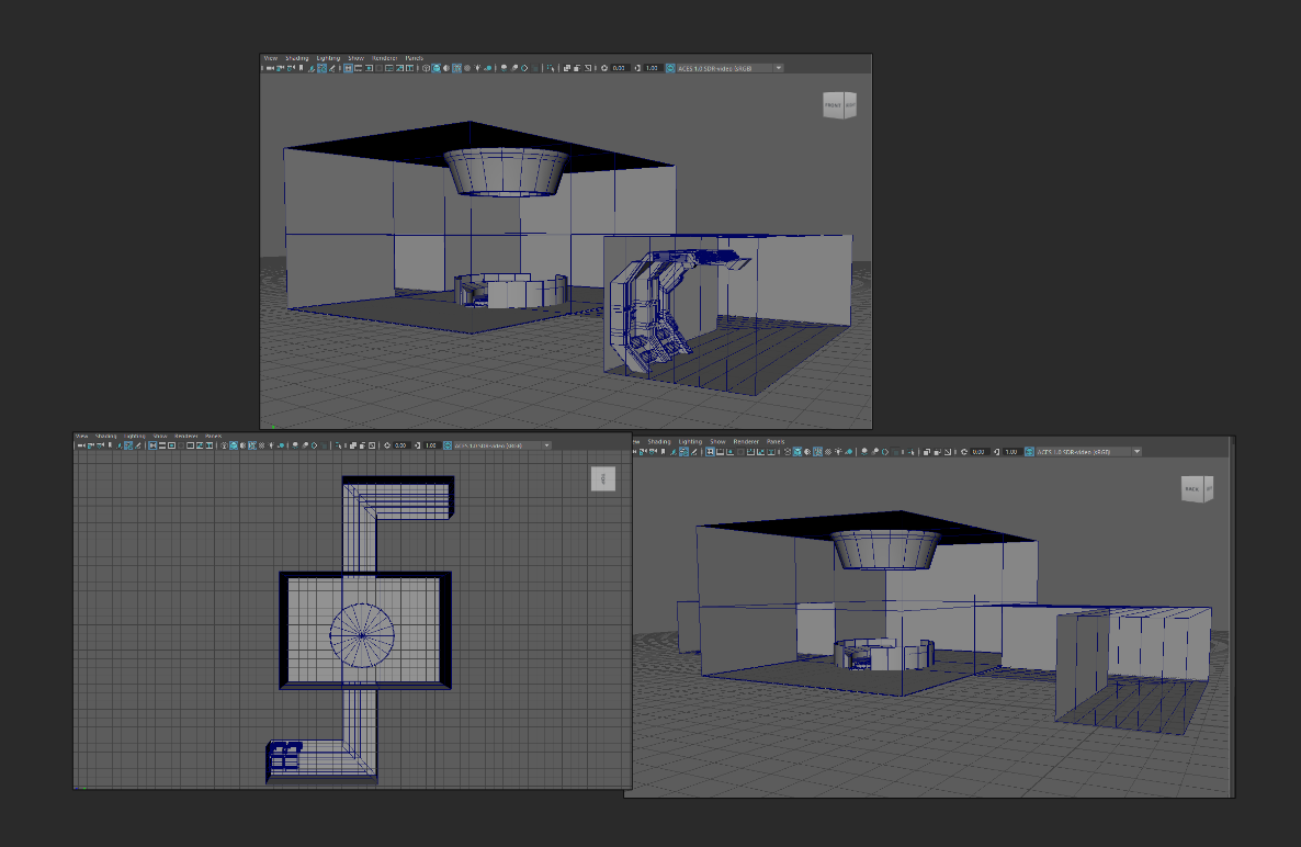
WHitebox of Area in Maya

Medieval Environment Walk Through

3D Spaceship Environment

Spaceship Main Area

Tunnel Leading to Main Area of Spaceship

All Texture Atlases Used in Project

Whitebox of Spaceship Area in Maya

Spaceship Environment Walk Through